欧盟发布新玩具安全法规!
2025年12月12日,欧盟在其官方公报(OJ)发布了玩具安全法规(EU) 2025/2509(TSR),该法规将取代现行玩具安全指令2009/48/EC(TSD),并将于2030年8月1日开始执行。
TSR相对TSD涉及以下关键技术更新:
1、升格法律效力
• 由指令(directive) 升格为法规(regulation),其要求将直接适用于所有成员国,不需要成员国转化为国内法。
2、调整豁免范围
明确以下两类产品不属于玩具:
• 彩蛋射击装备;
• 供36个月以上儿童使用且不具备玩耍价值的阅读和教育书籍。
3、引入数字产品护照(DPP)
• 将玩具投放市场前,制造商须创建数字产品护照,数字产品护照须包括合规信息,并将替代现行的玩具符合性声明(DoC)。
4、警告语
• 所有警告应以“Warning”一词开头,或以以下通用象形图(黄色背景、含黑色感叹号的黑色边框三角形,至少10毫米高)呈现。

5、物理和机械性能
• 增加了仿真食品玩具、膨胀玩具以及含磁铁玩具的基本安全要求。
6、电气性能
• 增加了使用小部件电池的玩具和可充电电池玩具的安全要求。
• 含小部件电池的玩具,应设计成不借助工具不能触及电池。
• 如果因为玩具的尺寸或特性需要,可充电电池可以设计为不可触及,仅能由独立专业人员拆卸或更换。
7、卫生
• 新增了可接触水性材料的微生物要求。
• 对于带有可接触的水性材料的玩具,应确保其不存在微生物风险。
8、人工智能融入玩具
• 针对人工智能融入玩具,新法规明确将网络安全、个人数据和隐私保护,以及儿童心理健康等危害纳入安全评估范畴。
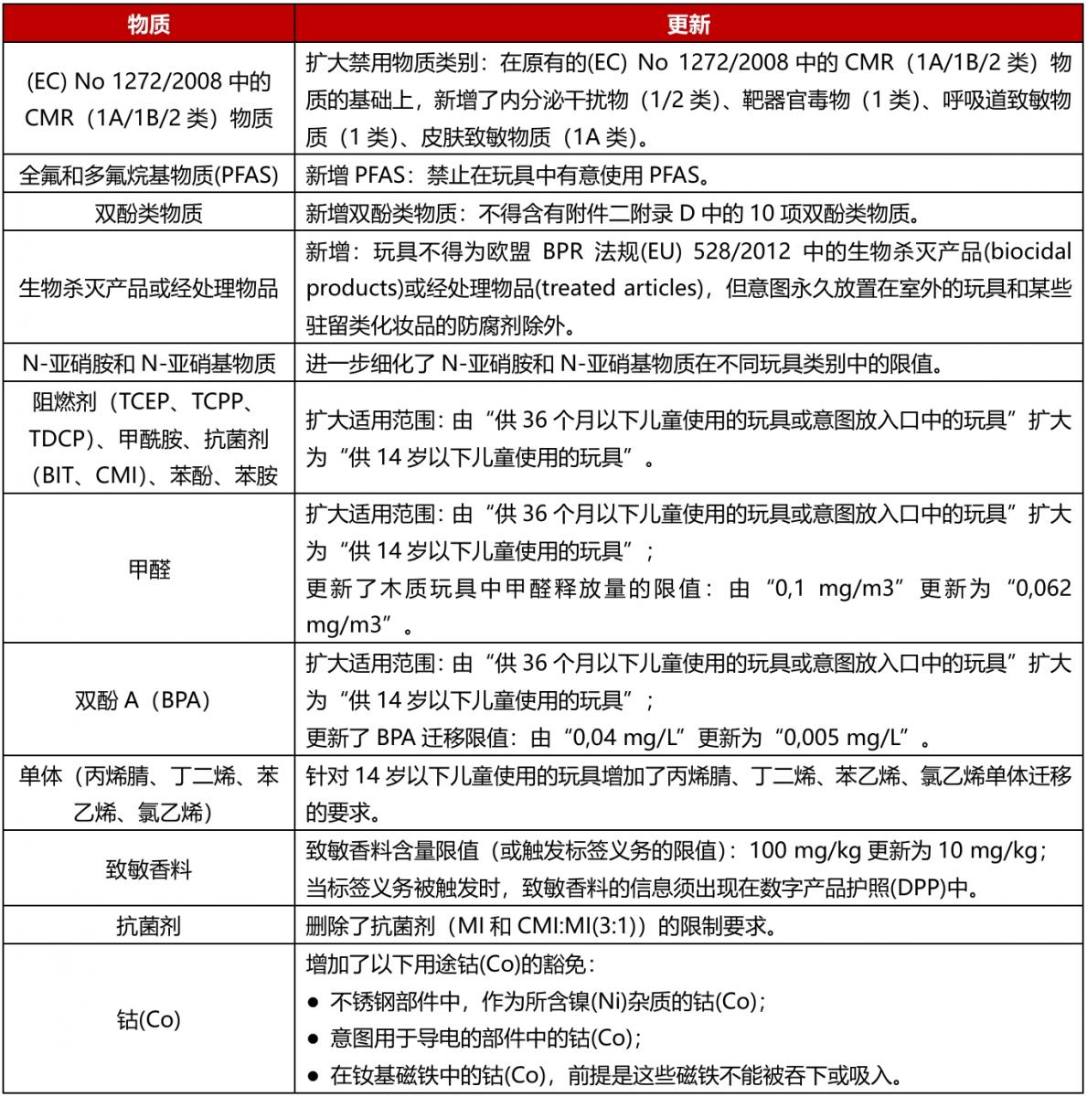
9、化学性能
.jpeg)
URL:
https://eur-lex.europa.eu/eli/reg/2025/2509/oj
关于冠准:
冠准科技(简称“ATC”)成立于2003年,占地面积1400多平方米,拥有国际一流的检测设备和专业的测试人员,是中国最早从事电磁兼容、无线、安全、理化测试的实验室之一。ATC获得了中国CNAS,美国A2LA、FCC、CEC,加拿大ISED、香港EMSD及众多国际权威机构等认可资质,服务范围涵盖信息技术类、家电类、灯具类、玩具类、广播电视音响类、工业、科学、医疗类、汽车电子、无线射频产品、电子电器等领域,可为客户提供专业的检测认证一站式服务,帮助企业的产品顺利进军国际市场!